首頁
關於公會
會員服務
委員會活動訊息
合法經紀業
合法經紀人員
消費者服務
網站連結
知識特區
公會簡介
理事長的話
理監事名冊
歷任理事長
公會組織表
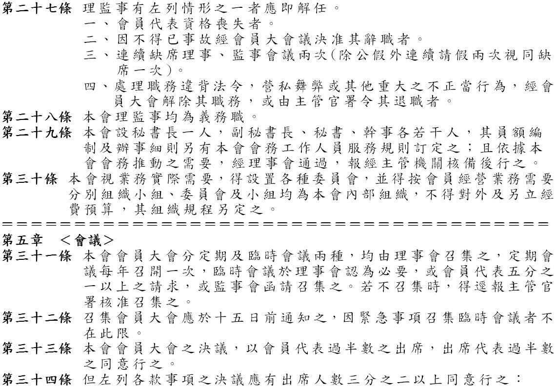
組織章程
委員會組織表
委員會組織簡則
行事曆
入會說明
入會及異動登錄表
會員名冊
電子報
行事曆
法規研究發展委員會
安全交易委員會
公共關係委員會
跨品牌聯誼流通委員會
教育訓練委員會
國際交流委員會
財務委員會
會籍委員會
申訴案件審議委員會
社會服務委員會
都更危老委員會
邁向合法業者步驟
表單下載區
合法經紀業查詢(內政部)
不動產經紀業管理條例
結束營業如何申退營業保證金
邁向合法經紀人步驟
邁向合法營業員步驟
合法經紀人查詢(內政部)
合法經紀營業員查詢(內政部)
不動產經紀業管理條例
常見問答
會員公司網站連結
相關單位網站連結
相關法規
2008全球不動產高峰會
請儘速繳納115年度常年會費,以利換發有效之「會員證書」及「識別標誌」。不動產仲介經紀消費爭議協調專線:0800-525008 種族歧視申訴專線Racial Discrimination Complaint Hotline:0800-525008
公會簡介
理事長的話
理監事名冊
歷任理事長
公會組織表
組織章程
委員會組織表
委員會組織簡則
行事曆
組織章程